首页 > 新闻中心

上海 | 关于本市医疗器械注册人、生产企业网上填报品种生产情况的通知

稽查局、浦东新区市场监管局、各相关企业:

为进一步贯彻落实《医疗器械生产监督管理办法》《关于进一步加强医疗器械注册人委托生产监督管理的公告》(2024年第38号,以下简称“38号公告”)有关要求,规范本市医疗器械注册人、生产企业上报医疗器械品种情况,切实提升相关信息的准确性和有效性,持续推进医疗器械品种档案和信用档案建设,我局对“一网通办”平台中的“医疗器械品种报告”事项进行了升级改造,现将相关填报要求以及其他事项通告如下:


最新法规—实时跟踪



图片

关于医疗器械品种网上填报路径

图片

(一)

本市医疗器械注册人自行生产名下已获批注册第二类、第三类医疗器械的情形

1.报告主体:由本市医疗器械注册人通过“医疗器械生产企业品种报告”路径,向我局报告所生产的医疗器械品种情况。

2.报告路径:市药监局官网yjj.sh.gov.cn----“一网通办” ----行政许可大项中的“第二、三类医疗器械生产许可”----点击“立即办理”----“产品品种报告”进入填报页面。

3.报告时限要求:相关医疗器械产品获批注册,且注册人取得《医疗器械生产许可证》后的20个工作日内报告;医疗器械品种报告涉及的注册证基本信息发生变化后的20个工作日内报告。

(二)

本市医疗器械注册人委托本市其他企业生产医疗器械的情形

1.报告主体:由本市受托生产企业通过“医疗器械生产企业品种报告”路径,向我局报告所生产的医疗器械品种情况,本市医疗器械注册人无需重复报告,但应督促本市受托生产企业做好相关工作。

2.报告路径:同(一)。

3.报告时限要求:相关医疗器械产品获批注册,受托企业《医疗器械生产许可证》登载的生产范围涵盖受托生产品种,且明确受托生产期限后的20个工作日内报告;医疗器械品种报告涉及的注册证基本信息发生变化,或受托生产期限发生变化后的20个工作日内报告。

 (三)

本市医疗器械注册人委托外省其他企业生产名下已获批注册第二类、第三类医疗器械的情形

1.报告主体:由本市医疗器械注册人通过“注册人委托外省企业生产品种报告”路径,向我局报告委托生产的医疗器械品种情况。

2.报告路径:市药监局官网yjj.sh.gov.cn----政府信息公开板块的“数据查询”----“报告提交”----法人一证通或电子营业执照登录后,选择“服务事项”----选择“医疗器械生产品种报告”项下的“委托外省企业生产的注册人填报模块”----进入填报页面。

3.报告时限要求:相关医疗器械产品获批注册,且明确委托生产期限后的20个工作日内报告;前期本市注册人已通过注册人制度,委托外省企业生产第二类、第三类医疗器械产品的,应在2024年8月31日前通过本路径报告委托外省企业生产的品种情况;医疗器械品种报告涉及的注册证基本信息发生变化,或委托生产期限发生变化后的20个工作日内报告。

本市医疗器械注册人存在“由自行生产转为委托生产,或者变更受托生产企业”情形的,应根据38号公告要求,按照以上途径分别做好医疗器械品种报告相关工作,以及督促受托企业做好医疗器械品种报告相关工作。


最新法规—实时跟踪



图片

关于跨省受托生产有关说明网上申办路径

图片

38号公告要求,“境内医疗器械生产地址变更且受托生产企业生产范围可以涵盖受托生产品种,不涉及生产许可证变更的,办理注册证变更备案时应当提交受托生产企业所在地药品监督管理部门出具的说明”。如本市生产企业受外省医疗器械注册人委托,开展相关第二类、第三类医疗器械受托生产符合上述情形,可通过“医疗器械生产企业品种报告”模块,报告所生产医疗器械品种情况,并选择需要领取我局出具的《关于相关企业医疗器械生产许可证登载的生产范围涵盖受托生产品种的说明》以下简称《说明》)。

企业在医疗器械品种报告流程结束后,应通过以下路径核对《医疗器械生产许可证》及所生产的医疗器械品种公示信息准确无误,后续在“一网通办”平台的“申报管理”模块,根据医疗器械品种报告统一审批编码检索报告记录,并下载《说明》电子签章文件。

信息核对路径:市药监局官网yjj.sh.gov.cn----政府信息公开板块中的“数据查询”---企业查询----“第二、三类医疗器械生产企业”栏目----根据企业名称或许可证编号进行查询。


最新法规—实时跟踪



图片

关于注册人生产品种类型网上信息确认路径

图片

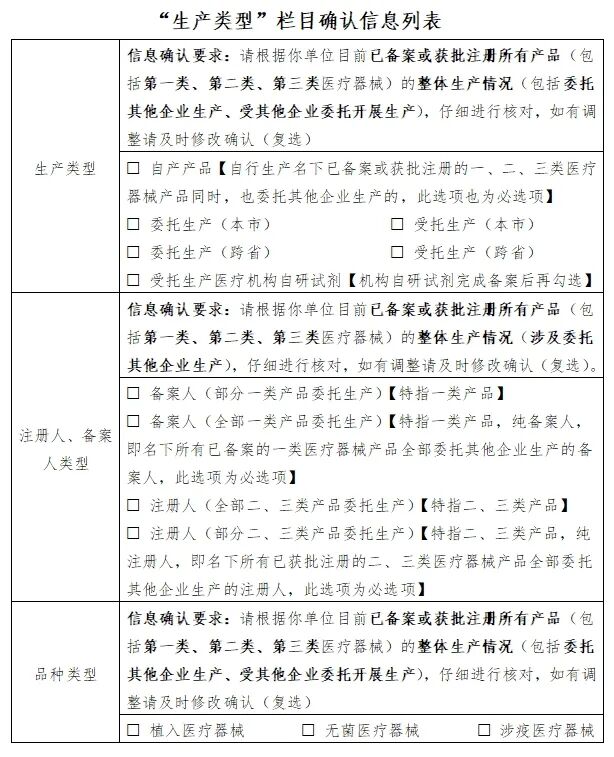
生产医疗器械品种的变化,可能导致注册人类型、生产类型、品种类型等发生相应变化。我局在注册人、生产企业网上申报医疗器械品种报告、生产许可范围变更时,新增了“生产类型”信息栏目,请企业在申报时进行勾选确认。

(一)本市医疗器械注册人、生产企业向我局报告所生产的医疗器械品种情况,应根据目前已备案或获批注册所有产品(包括第一类、第二类、第三类医疗器械)的整体生产情况(包括委托其他企业生产、受其他企业委托开展生产), 对新增的“生产类型”栏目中相关信息(详见附件“生产类型”栏目确认信息列表)仔细进行核对,如有调整应及时修改确认。

(二)本市医疗器械生产企业向我局申请涉及生产范围变化的医疗器械生产许可变更,也应按照上述要求确认“生产类型”栏目中相关信息。

确认后的生产类型信息将在医疗器械品种报告或者医疗器械生产许可变更流程结束后,对接至我局相关数据库形成标签信息,并在企业后续报告品种或申请生产许可变更时显示,供企业及时根据最新情况更新。


最新法规—实时跟踪



图片

其他事项

图片

1.稽查局、浦东新区市场监管局应将本通知及时传达到监管范围内的本市注册人、生产企业,并督促其做好落实工作。

2.检查人员开展日常监管、飞行检查、有因检查等,需要根据检查情况,及时更新企业监管属性等基本信息(同附件1中涉及的相关信息)

3.办理企业“医疗器械品种报告”以及涉及生产范围变化的“医疗器械生产许可变更”的相关受理、经办人员,应关注企业对新增的“生产类型”栏目中相关信息的确认情况,必要时应致电企业进一步确认,确保相关申请项流程结束后,相关信息对接的准确性。

4.本市医疗器械注册人、生产企业如在填报过程中遇到系统无法登录、信息错误、需要补领《说明》等问题,可致电我局行政服务中心021-63269368或传真至021-54909343,由其对接技术公司予以解决。

特此通知。


最新法规—实时跟踪



图片

“生产类型”栏目确认信息列表

图片
图片
图片


最新法规—实时跟踪


来源|上海药监


上一篇:答疑汇总|医械产品技术要求编写常见问题(第一百一十六篇)   下一篇:答疑汇总|医械产品技术要求编写常见问题(第一百一十五篇)
咨询热线: 13699556075  4007 788 690